当前位置:中国企业报道>> 科技>> IT数码>>正文内容

蚂蚁万亿业务大腾挪:消费金融公司开业 小贷公司退出

2021年06月04日 来源:财经五月花

6月3日,市场关注已久的重庆蚂蚁消费金融有限公司获得重庆银保监局批复开业,公司首任董事长为黄浩。

资料显示,黄浩出生于1974年,1996年获武汉大学国际金融专业经济学学士学位。29岁任建设银行网络金融部(原电子银行部)部门总经理助理,31岁任部门副总经理,35岁任部门总经理。2016年,黄浩加入蚂蚁金服(蚂蚁集团曾用名),任蚂蚁金服集团副总裁;同年12月,出任网商银行行长。2019年,黄浩卸任网商银行行长,之后出任蚂蚁金服集团数字金融板块总裁。

根据批复文件显示,重庆蚂蚁消费金融有限公司注册资本为80亿元人民币,股权结构为:蚂蚁科技集团股份有限公司持股50%;南洋商业银行有限公司持股15.01%;国泰世华银行(中国)有限公司持股10%;宁德时代新能源科技股份有限公司持股8%;北京千方科技股份有限公司持股7.01%;中国华融资产管理股份有限公司持股4.99%;江苏鱼跃医疗设备股份有限公司持股4.99%。

公司主要经营以下九大业务:发放个人消费贷款、接受股东境内子公司及境内股东的存款、向境内金融机构借款、经批准发行金融债券、境内同业拆借、与消费金融相关的咨询、代理业务、代理销售与消费贷款相关的保险产品、固定收益类证券投资业务、经银保监会批准的其他业务。

金融监管研究院院长孙海波之后解读称,蚂蚁消费金融公司去年9月份获得筹建批复,期间因为互联网金融监管趋严,开业批复稍微迟到了,但是能够6月初批复出来,基本上意味着对蚂蚁集团其中信贷板块的整改思路完全明确。

中国银保监会非银部相关负责人表示,蚂蚁消费金融公司开业后,将按照蚂蚁集团消费信贷业务整改方案,有序承接两家小贷公司中符合监管规定的消费信贷业务。自蚂蚁消费金融公司开业起1年过渡期内,两家小贷公司实现平稳有序市场退出。过渡期内,蚂蚁集团也将按照监管要求妥善做好小贷公司存续资产支持证券(ABS)的处理工作,维护金融市场稳定。

蚂蚁消金未来将如何承接蚂蚁集团旗下小贷公司的消费信贷业务?多名消金行业人士告诉记者,“花呗”“借呗”规模已超万亿元,而消金公司的杠杆在十倍左右,显然,当前蚂蚁消金80亿元的注册资本难以承接。未来一方面得降杠杆,另一方面还需要补充资本金。

中关村互联网金融研究院首席研究员董希淼分析指出,重庆蚂蚁消费金融有限公司注册资本维持在80亿元,低于预期。即便按12倍杠杆算,最多承接小贷业务不过1000亿元。预计后续将加快补充资本。监管部门在批准开业的同时,要求“花呗”“借呗”只能用于自营业务。那么由中小银行实际出资的联合贷款,98%不能抱大腿了。“通过ABS(受到严控)、联合贷款(出资比例不低于30%),仍然可以增加承接规模,但空间不大。”

孙海波也同样指出,消费金融公司严格参考商业银行执行资本充足率的框架,大概的杠杆十倍左右;目前的注册资本应该远远不足,大概率年底需要进行注资。蚂蚁小贷花呗和借呗目前总规模仍然超过1.5万亿(绝大部分是金融机构出资),但是整改之后,蚂蚁消费金融公司至少出资30%大约5000亿元,按照资本充足率的要求,消费金融公司的净资本至少500-600亿元。“增资扩股的过程中目前第二大股东和第三大股东等可能都会被稀释,蚂蚁消费金融公司未来整体业务规模和发展前景是大家看好的,所以大股东引入新进入者是大概率事件。”

按照整改方案,蚂蚁集团应在蚂蚁消费金融公司开业6个月内完成“花呗”“借呗”的品牌整改工作。整改完成后,“花呗”“借呗”将成为蚂蚁消费金融公司的专属消费信贷产品,其他金融机构借助蚂蚁集团提供的数据信息所发放的消费信贷,不再标挂“花呗”“借呗”名称。

2015年,蚂蚁集团推出了花呗和借呗两款消费金融产品,此前,记者报道,根据蚂蚁集团招股书,2020年上半年,蚂蚁集团的微贷科技平台共促成信贷余额2.15万亿元。其中,以花呗、借呗(主体分别是重庆市蚂蚁小微小额贷款有限公司、重庆市蚂蚁商诚小额贷款有限公司)为代表的消费信贷余额总计1.73万亿元。值得注意的是,在微贷科技平台促成的信贷余额中,由金融机构进行实际放款或已实现资产证券化的比例合计约为98%。

2020年11月2日,本计划在科创板上市的蚂蚁集团在上市前夕突遭监管政策生变,银保监会官方微信发布《网络小额贷款业务管理暂行办法(征求意见稿)》公开征求意见(下称《网络小贷暂行办法》),文件监管收紧的小贷业务正是蚂蚁集团主营业务之一。

蚂蚁消金获批开业是否会对既有消金市场产生影响?华北某消金公司高管告诉记者,蚂蚁消金承接“花呗”“借呗”,只是承接主体发生变化,背后对应的客群并未发生变化,因此不会受到影响。目前每一家消费金融公司的客群和经营模式都不完全趋同,所以,自身的定位决定了市场的分配。

“对于合作金融机构是一个利好。之前的合作中,金融机构都不可能单独展示自己的名字,未来可以突出自己的品牌。”有消金公司高管向记者表示。

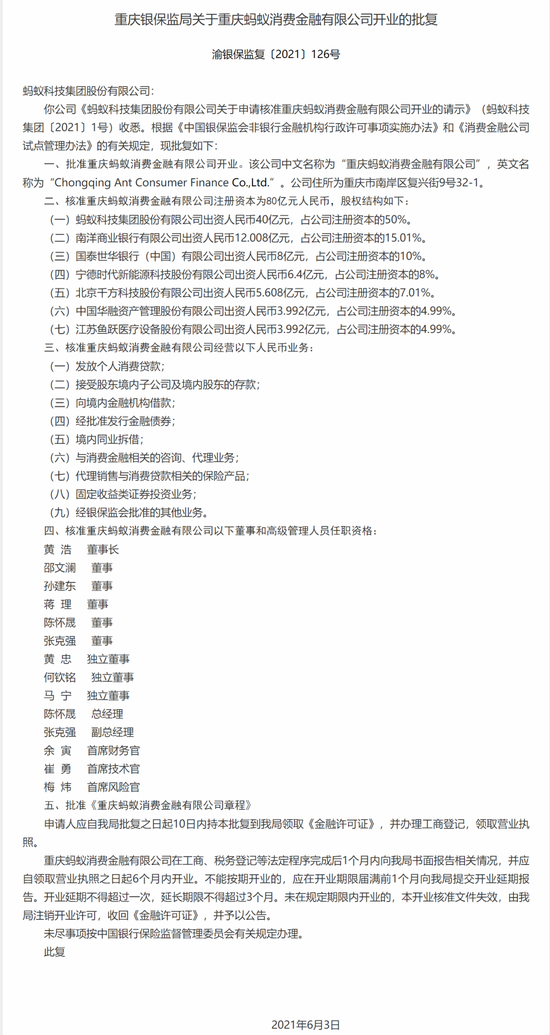
以下为批复原文:

责任编辑:郑伊丹
相关推荐
津逮服务器盈利能力遭质疑 澜起科技“第二增长线”消退

人工智能大模型搅动算力江湖,GPU算力一卡难求,传统算力“无人问津”。这种趋势也体现在上游芯片厂商的报表中。2023年上半年,澜起科技津逮服务器平台产品线营收萎缩到仅0.14亿元,令公司营...[详细]

企业争相布局新一代显示技术 Micro OLED与Micro LED谁是最优选?

多位接受记者采访的业内人士分析称,Micro OLED将成为现阶段主流技术,但该技术目前仍受制于生产成本高、价格昂贵等。而Micro LED技术在对比度、反应性、寿命、省电等方面表现均优于Micro OL...[详细]

智臻智能向苹果索赔100亿元“进行时” 5月5日将在上海再次开庭

“随着科技企业在技术领域持续加大研发力度,自主知识产权的重要性越发凸显。国内企业主动向苹果等大型公司发起维权,也是国内企业以法律维护自身知识产权的一次有力尝试。”信息消费联盟理...[详细]

返回顶部